Print deze werkafspraak

Samenvatting transmurale afspraken cardiologie (cardiometabool)

Introductie

In deze RTA wordt de samenwerking beschreven tussen huisartsen in de regio Zuid-Holland Noord en (vasculair) internisten van LUMC en Alrijne Ziekenhuis bij patiënten met manifest vaatlijden of een verhoogd risico hierop. Buiten deze afspraak vallen patiënten met DM type 2. 

Teleconsultatie cardiologie

Er zijn twee teleconsultatieproducten voor cardiologie mogelijk via ZorgDomein:

  • Telecardiologie vraag beoordeling ECG
  • Algemeen teleconsult Cardiologie, voor:
    • Onzekerheid over de diagnose / behandeling van niet-acute thoracale klachten
    • Onzekerheid over de diagnose / behandeling van ritmestoornissen
    • Follow-up van geleidingsstoornissen
    • Behoefte aan advies over rate-control AF
    • Behoefte aan advies over therapie bij hartfalen.

Verwijscriteria van huisarts naar specialist (cardioloog)

  • (Verdenking op) acuut coronair syndroom
  • (A)typische angina pectoris*

*Volgens NHG-standaard Stabiele angina pectoris

Specifiek voor hartfalen:

  • Verdenking op chronisch hartfalen op basis van anamnese, lichamelijk onderzoek, ECG en bloedonderzoek (uitzondering; zeer kwetsbare oudere patiënt)
  • Bij stabiele hartfalenpatiënt met huisarts als hoofdbehandelaar: 
    • mogelijk corrigeerbare aandoening (klepvitium, ritmestoornis)
    • nieuwe angineuze klachten (indien niet door huisarts te behandelen)
    • nieuwe ECG-afwijkingen (indien niet door huisarts te behandelen)
    • abrupte verslechtering
    • hinderlijke klachten ondanks maximale therapie 

Specifiek voor atriumfibrilleren:

  • Bij patiënten met een AF die korter bestaat dan 48 uur wordt overlegd met een cardioloog
  • AF met hemodynamische instabiliteit worden met spoed verwezen.
  • Patiënten jonger dan 65 jaar
  • Bij patiënten over dan 65 jaar: individuele afweging;

in deze afweging worden de volgende elementen meegenomen: 

  • Hogere leeftijd  
  • Mate van fragiliteit 
  • Aanwijzingen coronairlijden, klepvitium of hartfalen 
  • Aanwezigheid klachten 
  • Paroxysmaal vs. persisterend 
  • Diagnostische onzekerheid 
  • Therapeutische onzekerheid 

Verwijscriteria van specialist (cardioloog) naar huisarts

  • Zes tot twaalf maanden na een acuut coronair syndroom bij patiënten* 
  • Bij adequate instelling medicatie bij stabiele angina pectoris
  • Bij verhoogde tensie en/of cholesterol bij patiënten zonder atherosclerotisch vaatlijden
  • Bij negatieve bevinding of ontbreken therapeutische consequenties

NB: Bij patiënten voor wie cardiologische controle noodzakelijk blijft (bijv. bij verminderde LV functie, kleplijden of ritmestoornissen) is er sprake van shared care: de huisarts is verantwoordelijk voor CVRM, de cardioloog voor de cardiologische aandoeningen.

*Indien verminderde LV functie, te vervolgen kleplijden of te vervolgen ritmestoornissen: CVRM huisarts, cardiologische controles cardioloog (shared care)

Specifiek voor hartfalen:

  • Stabiele hartfalenpatiënt met volledig herstel van de linkerventrikelfunctie zonder actief cardiaal lijden
  • Stabiele patiënt met niet-volledig herstel linkerventrikelfunctie zonder (cardiale) co-morbiditeit die cardiologische controles vereisen
  • Patiënt met palliatief hartfalen, waarbij in principe geen ziekenhuisopname meer plaatsvindt
  • Zeer kwetsbare ouderen met hartfalen, waarbij ziekenhuisbezoek te belastend is

Specifiek voor atriumfibrilleren:

  • Indien reeds 1 jaar stabiel of beheersbare klachten bij permanent atriumfibrilleren, behandeling gericht op frequentiecontrole en, indien geïndiceerd, op orale antistolling.
  • Indien reeds 1 jaar stabiel of beheersbare klachten bij paroxysmaal atriumfibrilleren, behandeling gericht op ritmecontrole met sotalol als “pill in the pocket” of kwetsbare oudere met amiodarone.
  • Indien reeds 1 jaar stabiel na invasieve ingreep (ablatie / mini-maze) direct uit de derde lijn of via de tweedelijns cardioloog. Indien geen medicatie meer, dan zijn controles in de eerste lijn niet noodzakelijk.

Procesafspraken (conform afspraken ZorgDomein)

De patiënt kan na verwijzing bij de cardioloog terecht bij:

  • (Verdenking op) acuut coronair syndroom: direct (na telefonisch overleg)
  • Overige reguliere verwijzingen: binnen twee weken 
  • Stabiele hartfalenpatiënt met abrupte verslechtering of nieuwe angineuze klachten: direct of binnen één dag na telefonisch overleg
  • Verdenking op chronisch hartfalen: binnen twee weken
  • Bij stabiele hartfalenpatiënt met mogelijk corrigeerbare aandoening (klepvitium, ritmestoornis), nieuwe ECG-afwijkingen of hinderlijke klachten ondanks maximale therapie: binnen een week
  • Telecardiologie: antwoord binnen één werkdag

Na terugverwijzen door de cardioloog naar de huisarts ziet de huisarts de patiënt binnen de door de cardioloog aangegeven termijn (zie Informatieoverdracht).


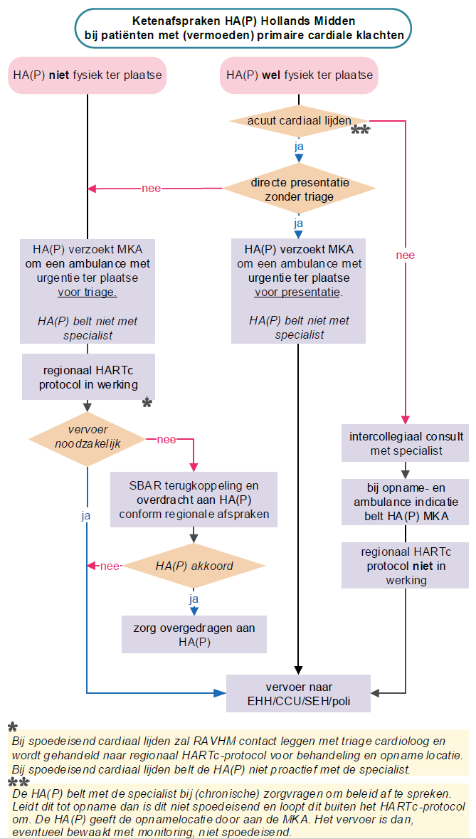
HART-c

Medicatieafspraken

Bij vaststellen van of sterk vermoeden op een atherosclerotisch lijden start 
(of continueert) de cardioloog de voorkeursmedicatie conform de Multidisciplinaire richtlijn CVRM.

Voor patiënten die de cardioloog als hoofdbehandelaar hebben:
Herhaalreceptuur van medicatie die geïnitieerd is door de cardioloog kan worden verzorgd door de huisarts, mits er sprake is van een schriftelijke verzoek tot overname van de herhaalreceptuur, waarbij de keuze van de medicatie onderbouwd is (zie Informatieoverdracht).
 

  • Acetylsalicylzuur 80 mg 
  • Bij contra-indicaties en op bijzondere indicatie: clopidogrel 75mg 1dd1 (let op dat pantoprazol ipv (es)omeprazol voorgeschreven wordt indien het gebruik van een PPI geïndiceerd is.)
  • Voer eventueel farmacogenetisch onderzoek uit i.v.m. gebruik van clopidogrel.
  • Bij SBD >140 mmHg: antihypertensiva  
  • Bij LDL-cholesterol > 1,8mmol/L: starten met atorvastatine 40mg of rosuvastatine 20mg 1dd1
  • Bij aanwezigheid van atherosclerotisch vaatlijden start (of continueert) de cardioloog de voorkeursmedicatie conform de Transmurale werkafspraak CVRM.

Specifiek voor hartfalen:

  • Bij vaststellen van hartfalen met behouden ejectiefractie (HF-PEF) start (of continueert) de cardioloog diuretica
  • Bij vaststellen van hartfalen met verminderde ejectiefractie (HF-REF) start (of continueert) de cardioloog diuretica, ACE-remmers (of AII-antagonisten), bètablokkers, aldosteron-antagonisten en/of digoxine 
    (zie NHG-standaard M51 Hartfalen) 

Specifiek voor atriumfibrilleren:

Starten (N)OAC  

  • Bij beoogd ritmecontrole in geval van persisterend AF: altijd 
  • Bij overige situaties (inclusief paroxysmaal AF) op geleide van CHA2DS2Vasc:
    Indicatie voor antistolling wordt gesteld met behulp van de CHA2DS2-VASc-score. Bij een score van 2 of meer is er een indicatie aanwezig. Dit betekent dat voor alle vrouwen vanaf 65 jaar en alle mannen vanaf 75 jaar een indicatie bestaat. Er bestaan geen absolute contra-indicaties voor orale antistolling. 
  • In principe gaat de voorkeur uit naar een NOAC, tenzij contra-indicatie of reeds VKA gebruik    

Starten frequentiecontrole 

  • Controle binnen een week (in wachttijd 1e consult cardioloog) 
  • Indien frequentiecontrole effectief zonder tekenen van hemodynamische verslechtering, dan datum 1e consult cardioloog afwachten, anders overleg cardioloog. 

Herhaalreceptuur van medicatie die geïnitieerd is door de cardioloog kan worden verzorgd door de huisarts, mits er sprake is van een schriftelijke verzoek tot overname van de herhaalreceptuur, waarbij de keuze van de medicatie onderbouwd is (zie Informatieoverdracht).

5. Gekozen wordt voor de generiek voorschrijven
6. Zie voor keuze: Multidisciplinaire Richtlijn Cardiovasculair Risicomanagement (herziening 2011)

Informatieoverdracht

De huisarts verwijst via Zorgdomein en (ook bij spoedverwijzing) volgens de criteria van HASP 2.0.

De cardioloog schrijft de huisarts een ontslagbericht volgens de criteria van HASP 2.0:

  • na opname uiterlijk op de dag na ontslag uit het ziekenhuis
  • binnen één week na ontslag uit de polikliniek

De cardioloog schrijft de huisarts een tussenbericht:

  • binnen één week na het eerste bezoek aan de polikliniek
  • bij bijzonderheden
  • minimaal één maal per jaar

In het bericht geeft de cardioloog aan of deze acties van de huisarts verwacht, zoals:

  • overname van de controles met de gewenste termijn van follow-up
  • het verzoek een risicoprofiel op te stellen en binnen welke termijn dit gewenst is
  • een verzoek tot overname van de herhaalmedicatie met onderbouwing van de gemaakte keuze(s).

7. Vooropgesteld moet worden dat de informatieoverdracht moet voldoen aan de zogenaamde HASP-richtlijn. Het verdient de aanbeveling dit format op te nemen in het EPD van de cardiologen.

Inhoudsverantwoordelijke, versie en laatste wijzigingen

Vraag of foutje gezien? Mail naar zorginhoud@rijnduin.nl.

Tobias Bonten, kaderhuisarts hart- en vaatziekten i.o.
Thoraya Smaal, kaderhuisarts diabetes.  

Versie: februari 2024.

Het totale ketenzorgprogramma met daarin de transmurale afspraken is te downloaden vanuit de ZorgApp of op de Rijn en Duin website.

Laatste wijzigingen

1. Toegevoegd in dit ketenzorgprogramma is een persoonsgericht gesprek, waarin met de patiënt besproken wordt wat deze belangrijk vindt en wat daarvoor nodig is. Dit gebeurt op basis van het concept van Positieve Gezondheid. De afgesproken doelstellingen worden genoteerd in het Individueel Zorgplan (IZP). 

2. De verdere basis van het ketenzorgprogramma wordt gevormd door het bevorderen van een gezonde leefstijl in het onderdeel Cardiovasculair risicomanagement (CVRM). De strakke norm van het viertal controles per jaar door de POH wordt losgelaten. We hopen dat POH’s hierdoor meer ruimte voelen om tijd te besteden aan de patiënten die gemotiveerd zijn met hun leefstijl aan de slag te gaan.

3. Tot op de dag van vandaag is er in Nederland nog geen consensus bereikt over welk model de gouden standaard wordt van de diabetes subtypering, en dus welke categorieën men daarvoor gaat gebruiken. Tot die tijd willen wij jullie adviseren om vooralsnog de Kaderhuisarts diabetes, de kaderapotheker diabetes, of de internist te consulteren over het nut van inzetten van metingen voor diabetes subtypering bij patiënten.

4. Er is een nieuwe richtlijn verschenen voor atriumfibrilleren. 
•    Bij de identificatie van patiënten met atriumfibrilleren wordt het onderscheid naar patiënten vanaf 65 jaar losgelaten. 
•    Bij alle personen waarbij de bloeddruk wordt gemeten wordt het polsritme gecontroleerd. Indien de pols onregelmatig is, wordt een 1-afleidingen ECG (KardiaMobile of MyDiagnostic) gedurende 30 seconden en/of een 12-afleidingen ECG vervaardigd ten einde vast te kunnen stellen of er sprake is van atriumfibrilleren
•    Bepaal niet meer het (NT-pro)BNP bij patiënten met atriumfibrilleren om hartfalen uit te sluiten, maar verricht een echocardiografie.
•    Bij nieuwe patiënten met atriumfibrilleren met een indicatie voor orale anticoagulantia gaat voortaan de voorkeur uit naar een DOAC.
•    Met de specialisten wordt het tweede kwartaal van 2024 besproken wat dit betekent voor de transmurale afspraken.

Bronnen

  • NHG Multidisciplinaire richtlijn cardiovasculair risicomanagement (2019)
  • NHG-standaard stabiele angina pectoris (2019)
  • NHG richtlijnen Hartfalen (mei 2021)
  • NHG Richtlijnen Atriumfibrilleren (oktober 2023)
  • NHG Richtlijnen Diabetes Mellitus type 2 (november 2021)
  • Zorgstandaard Vasculair Risicomanagement (Platform Vitale Vaten, 2013)
  • Zorgstandaard CVA/TIA (Kennisnetwerk CVA Nederland, 2012)
  • Multidisciplinaire richtlijn of polyfarmacie bij ouderen 2012
  • KNMP richtlijn CVRM (concept februari 2013)
  • KNMP Richtlijn 'Ter hand stellen' (december 2018) 
  • KNMP Richtlijn 'Medicatiebeoordeling' (november 2013)
  • KNMP Richtlijn 'Geïndividualiseerde distributievormen' (september 2013)
  • KNMP Richtlijn ‘Consultvoering’ (jun 2021)
  • KNMP Richtlijn ‘Diabetes Mellitus (sep 2019)
  • Wet op de Geneeskundige Behandelovereenkomst (WGBO)
  • HARM Wrestling rapport 2009
  • Module Minderen en stoppen van medicatie Onderdeel van de multidisciplinaire richtlijn Polyfarmacie bij ouderen (dec 2020)
  • Artsenwijzer diëtetiek, 4e druk mei 2010, Nederlandse Vereniging van Diëtisten
  • Landelijke Transmurale Afspraak Chronische nierschade, november 2009, Huisarts en Wetenschap 
  • Richtlijnen van het Voedingscentrum en de Gezondheidsraad
  • Richtlijn Hartrevalidatie van de Nederlandse Hartstichting en NVVC [Revalidatiecommissie NHS/NVVC 2011].
  • Richtlijn Diagnostiek en behandeling van obesitas bij volwassenen en kinderen, CBO 2008
  • Richtlijnen CVRM bij kwetsbare ouderen, Federatie medisch specialisten (2017)
  • www.nisb.nl
  • Effectiviteit van leefstijlinterventies ter behandeling van hypertensie bij patiënten met hart- en vaatziekten en hoog risicopersonen. Review van de Nederlandse Hartstichting, 2008
  • Effect van leefstijlinterventies bij patiënten met hart- en vaatziekten of hoog risico. Review van de Nederlandse Hartstichting, 2009
  • Rapport van het RIVM (http://www.rivm.nl/bibliotheek/rapporten/340240001.html
  • NDF Voedingsrichtlijn diabetes 2020
  • Concept 2022 kerndocument advies richtlijn goede voeding voor mensen met hart- en vaatziekten atherosclerose
  • Elsevier dieetbehandelingsrichtlijnen overgewicht en obesitas, 2012
  • Elsevier dieetbehandelingsrichtlijnen hypertensie, 2018
  • Elsevier dieetbehandelingsrichtlijnen hyperlipidemie, 2017
  • Elsevier dieetbehandelingsrichtlijnen hartfalen, 2016
  • Elsevier dieetbehandelingsrichtlijnen hypertensie, 2018
  • Elsevier dieetbehandelingsrichtlijnen hartfalen 2016.Koninklijk Nederlands Genootschap voor Fysiotherapie. 
  • KNGF standaard. Beweeginterventie coronaire ziekten. Amersfoort: Koninklijk Nederlands Genootschap voor Fysiotherapie; 2009.
  • KNGF-standaard Beweeginterventie diabetes mellitus type 2, Amersfoort 2009 (link)
  • Zorgmodule Bewegen NDF Diabetes, Amersfoort, versie 1.0 november 2018 (link)
  • Gezondheidsraad, Beweegrichtlijnen 2017, Nr. 2017/08, Den Haag 22 augustus 2017
  • Vogels EMHM, Bertram RJJ, Graus JJJ, Hendriks HJM, Hulst R van, Hulzebos E, et al. KNGF-richtlijn Hartrevalidatie. Ned Tijdschr Fysiother. 2005;115(1 suppl):1-59. Franke EAM, 83
  • Achttien RJ,Staal JB, Merry AHH, van der Voort SSEM, Klaver RJ, Schoonwille S, KNGF richtlijn Hartrevalidatie Verantwoording en toelichting, Ned. Tijdschr. Fysiother. (2011); 
  • Factsheet KNGF Claudicatio Intermittens.